-f86d9a17e6-docx-1.webp)
-f86d9a17e6-docx-1.webp?watermark/2/text/5pWZ5Yqh6LWE5paZ572R/font/c2ltaGVp6buR5L2TLnR0Zg/fontsize/18/fill/I2Q4ZDhkOA/dissolve/90/gravity/northwest/dx/0/dy/0/batch/1/spacing/60/degree/30/scatype/3/spcent/100)
第1页 / 共13页
-f86d9a17e6-docx-2.webp?watermark/2/text/5pWZ5Yqh6LWE5paZ572R/font/c2ltaGVp6buR5L2TLnR0Zg/fontsize/18/fill/I2Q4ZDhkOA/dissolve/90/gravity/northwest/dx/0/dy/0/batch/1/spacing/60/degree/30/scatype/3/spcent/100)
第2页 / 共13页
-f86d9a17e6-docx-3.webp?watermark/2/text/5pWZ5Yqh6LWE5paZ572R/font/c2ltaGVp6buR5L2TLnR0Zg/fontsize/18/fill/I2Q4ZDhkOA/dissolve/90/gravity/northwest/dx/0/dy/0/batch/1/spacing/60/degree/30/scatype/3/spcent/100)
第3页 / 共13页
-f86d9a17e6-docx-4.webp?watermark/2/text/5pWZ5Yqh6LWE5paZ572R/font/c2ltaGVp6buR5L2TLnR0Zg/fontsize/18/fill/I2Q4ZDhkOA/dissolve/90/gravity/northwest/dx/0/dy/0/batch/1/spacing/60/degree/30/scatype/3/spcent/100)
第4页 / 共13页
-f86d9a17e6-docx-5.webp?watermark/2/text/5pWZ5Yqh6LWE5paZ572R/font/c2ltaGVp6buR5L2TLnR0Zg/fontsize/18/fill/I2Q4ZDhkOA/dissolve/90/gravity/northwest/dx/0/dy/0/batch/1/spacing/60/degree/30/scatype/3/spcent/100)
第5页 / 共13页
试读已结束,还剩8页,您可下载完整版后进行离线阅读
中小学教师弹性上下班制度实施方案(2026年版)此内容为付费资源,请付费后查看
VIP会员免费
付费资源
© 版权声明
本站是一个信息分享及获取的平台,不确保部分用户上传资料的来源及知识产权归属,资料由老师投稿,公开渠道整理,网友上传,如果侵犯到您的权益,请联系客服删除
THE END
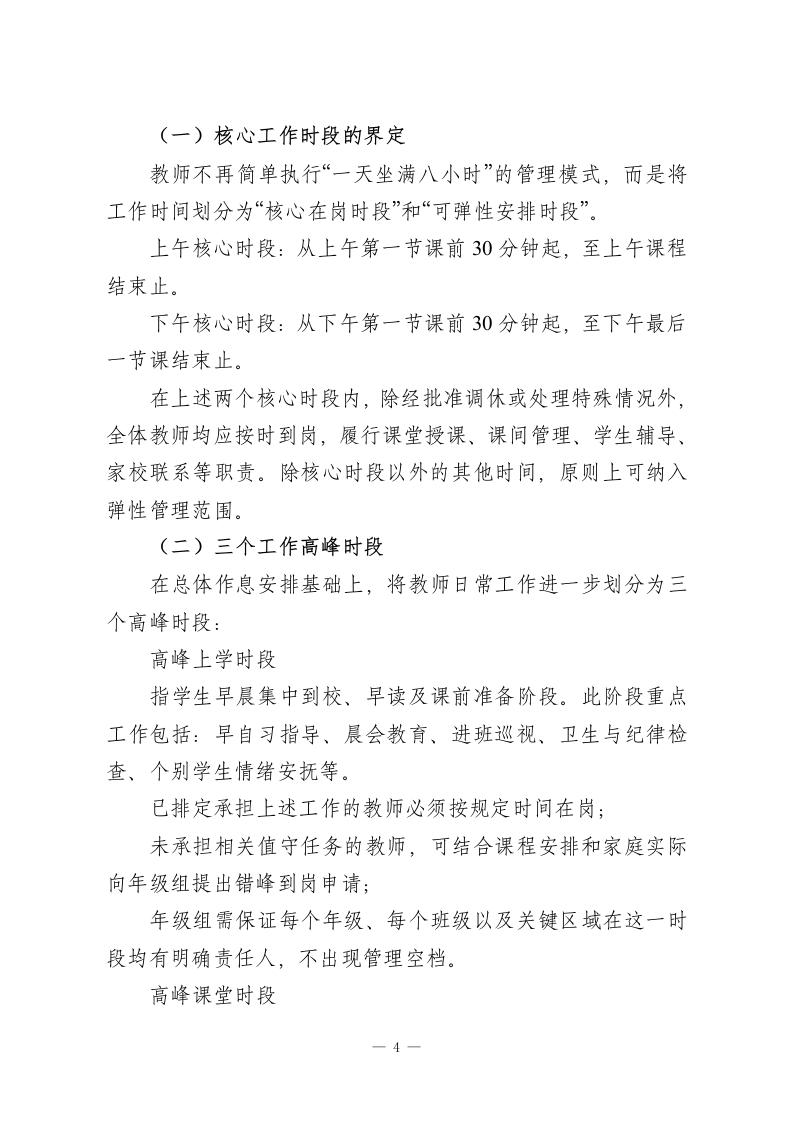
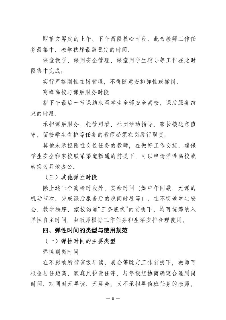
中小学教师弹性上下班制度实施方案(2026年版)一、制定背景与总体原则(一)政策依据与现实需求为落实教育部关于切实减轻中小学和教师负担的相关文件精神,回应本校教师普遍反映的“工作节奏过快、非教学事务偏多、身心压力较重、家庭照护难以兼顾”等突出问题,学校在充分调研论证的基础上,结合办学实际,特制定本实施方案。通过前期问卷、访谈和日常观察,学校认为,目前教师的主要困扰并非课堂教学任务本身,而是大量边界不清的非教学性事务持续叠加,以及简单化、刚性化的坐班考勤制度占用了本可用于备课、反思和家庭生活的时间。为此,有必要通过制度设计,调整教师工作时间结构,明确岗位职责边界,改善评价与管理方式。(二)基本判断与改革思路本方案建立在一个基本判断之上:教学工作量整体在合理范围内,但“非教学负担”和“机械考勤”侵占了教师专业发展和生活空间;单纯压缩在校时间,不足以解决问题,甚至可能影响课堂质量与学生服务;唯一可行的路径是:在不降低教学质量和服务水平的前提下,重新设计教师的在岗时段与弹性时段,配套优化考勤、工作量认定与评价体系。一1
暂无评论内容